EE 420L
Analog Integrated Circuit Design Laboratory
Laboratory Report 4: Op-amps II, gain-bandwidth product and slewing.

AUTHOR: Henry Mesa
EMAIL: mesah1@unlv.nevada.edu
02-19-2020

Laboratory Overview: This laboratory regards the review of basic Operational Amplifier topologies; while, introducing new non-ideal op-amps, finite gain, and offset. In this lab we utilize the LM324 op-amp. (LM324.pfd)

Procedure: The LM324 is exclusively used throughout this laboratory. For oscilloscope images, assume the yellow signal to be the input and blue signal for the output. For the following experiments assume VCC+ = +5V and VCC- = 0V.

 

Gain-Bandwidth of the LM324:

Experiment 1: Estimate, using the datasheet, the bandwidths for non-inverting op-amp topologies having gains of 1, 5, and 10.
 
Hand Calculations to Detail Circuit's Operation:
  The bandwidth of a non-inverting op-amp topology with a certain gain can be calculated as follows:
  Bandwidth = BW
  Unity Gain Frequency =
fun
   Open-loop Gain =  Aol

  BW = fun/Aol

  BW(1) = 1.3MHz/1 = 1.3MHz
  BW(5) = 1.3MHz/5 = 260kHz
  BW(10) = 1.3MHz/10 = 130kHz

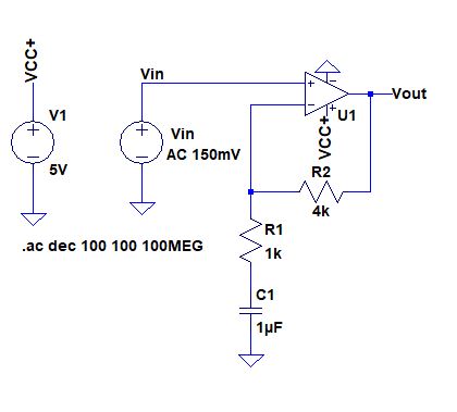
Circuit 1:

A close up of text on a black background

Description automatically generated

  
Simulation:
 

A close up of a screen

Description automatically generated
   

Experimental Results:
 

A circuit board

Description automatically generated


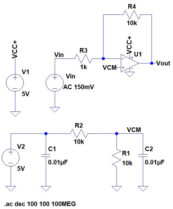
 Circuit 2:

  

A close up of text on a white background

Description automatically generated


Simulation:


A close up of text on a white background

Description automatically generated

 

2t


 
Experimental Results:


  
6


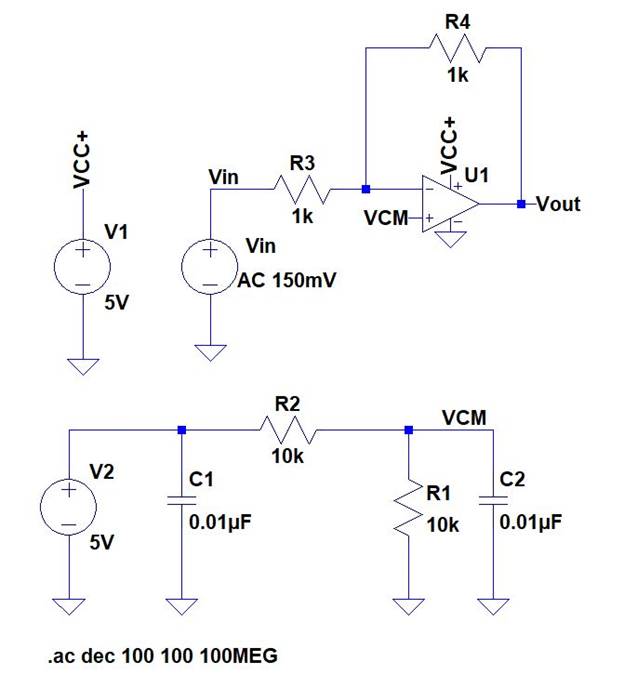
Circuit 3:

A close up of text on a white background

Description automatically generated

  Simulation:


 

   


Experimental Results:


 
 A screenshot of a computer

Description automatically generated


Comparing Hand Calculations, Simulation, and Experimental Results:
 

Experiment 2: Estimate, using the datasheet, the bandwidths using the inverting op-amp topology having gains of -1, -5, and -10. 


 
Hand Calculations to Detail Circuit's Operation:
  The bandwidth of an inverting op-amp topology with a certain gain can be calculated as follows:
  Bandwidth = BW
  Unity Gain Frequency =
fun
   Open-loop Gain =  Aol

  BW = fun/Aol

  BW(1) = 1.3MHz/2 = 650kHz
  BW(5) = 1.3MHz/6 = 216kHz
  BW(10) = 1.3MHz/11 = 118kHz

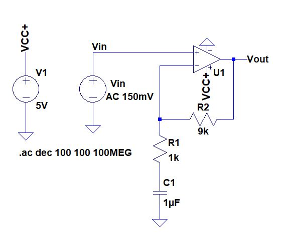
Circuit 4:

A close up of text on a white background

Description automatically generated

 


Simulation:


A close up of a device

Description automatically generated


Experimental Results:
 

A picture containing text

Description automatically generated


 Circuit 5:

  

A close up of text on a white background

Description automatically generated


Simulation:
 
 

 


Experimental Results:
 


Circuit 6:

 

A close up of text on a white background

Description automatically generated

  
Simulation:

 
Experimental Results:
 


 
Comparing Hand Calculations, Simulation, and Experimental Results:
 
 

Slew Rate with Sinusoid Vsignal Input: we see on the first picture bellow that the slew rate is not huge factor at lower frequencies (10kHz). When using higher frequencies, the slew rate has to be taken into consideration. We can calculate the slew rate by using the cursor measurements in picture 2.
 

Experimental Results:

 

A close up of a monitor

Description automatically generated

Picture 1.

A screenshot of a computer

Description automatically generated

Picture 2.

 


Hand Calculations to Detail Circuit's Operation:
 

  Slew Rate = 180mV/24µs = 7.5mV/µs

Slew Rate with Pulse Vsignal Input: we see on the first picture bellow that the slew rate is not huge factor at lower frequencies (10kHz). When using higher frequencies, the slew rate has to be taken into consideration. We can calculate the slew rate by using the cursor measurements in picture 2.
 

Experimental Results:

 

A close up of a computer

Description automatically generated

Picture 1.

A screen shot of a computer

Description automatically generated

Picture 2.

 


Hand Calculations to Detail Circuit's Operation:
 

  Slew Rate = 272mV/20.02µs = 13.6mV/µs

  

Return to index

Return to EE 420L Students

Return to EE 420L Spring 2020

Return to Dr. Baker's CMOSedu