Lab 7 - Using buses and arrays in the design of word inverters, muxes, and high-speed adders



Authored by Nolan Moore
Date: November 1, 2013
Email: mooren14@unlv.nevada.edu

Lab 7 Directions
Lab 7 Working Library

Prelab:

N/A

Lab Procedure:

8-bit logic gates

For this section, we will be creating 8-bit versions of some of the logic gates we developed in lab 6 previously. We will be creating NAND, AND, NOR and OR gates, all of which will accept two 8-bit buses as inputs and output a single 8-bit bus.

The format will be schematic and icon view of the 8-bit gate followed by a schematic used for simulation and the simulation results of the gate.

8-bit NAND gate

Schematic and Icon



Simulation schematic



Simulation



8-bit NOR gate

Schematic and Icon



Simulation schematic



Simulation



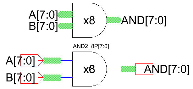
8-bit AND gate

Schematic and Icon



Simulation schematic



Simulation



8-bit OR gate

Schematic and Icon



Simulation schematic



Simulation



8-bit gate testing

Here we have added each of the 4 8-bit gates we created and test them with a single set of A and B inputs.

Schematic



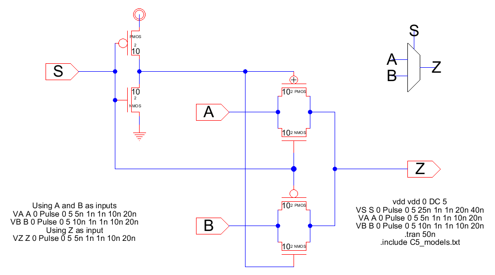
2-to-1 MUX

Next we will create a 2-to-1 multiplexer. As seen below, the transistor design is fairly simple. The original MUX to be created had four inputs A, B, S and S' complement. Our design removes the need for S' as an input by including an inverter in the device.

Schematic and Icon



Simulation



The 8-bit version of the 2-to-1 MUX is below, followed by the simulation results.

8-bit Schematic and Icon



8-bit Simulation Schematic



8-bit Simulation



Full Adder design

Like the MUX we created, the full adder design will be built from transistors as the basis as well. This is different from the previous lab in which we used logic gates as the building blocks to create the full adder. A single bit full adder is shown followed by the simulation results.

Single Schematic and Icon



Simulation



Next we have the 8-bit version of the full adder. The schematic and icon are presented first followed by the schematic to be used for simulation.

8-bit Schematic and Icon



8-bit Simulation Schematic



Unfortunately, I was unable to determine to means to properly simulate the 8-bit full adder circuit. I could not determine how to add the necessary signals to the simulation and as such I was unable to finish the simulations.

8-bit IRSIM Simulation



Full adder 2



Return Home