Lab 4 - EE 421L 

Authored by Henry Chan,

chanh6@unlv.nevada.edu

6th October 2014

   

Lab 4 is meant to introduce the layout of MOSFETs. We will examine the characteristics of NMOS and PMOS transistors in schematics by simulating voltage changes across their gates, drains, and sources.

 

First, we will generate 4 schematics and simulations: 2 for NMOS and 2 for PMOS.

 

NMOS

ID vs. VDS

VGS will vary from 0 to 5V in 1V steps, VDS will vary from 0 to 5V in 1 mV steps.

The NMOS will use a 6u/0.6u width-to-length ratio

 

We begin by creating a schematic cell. You can use any name you want for the cell, in this example we used "nmos" for the cell name.

Create an instance of a 3-terminal nmos transister by pressing 'I' and choosing nmos from the NCSU_Analog_Parts library.

Change the width and length to 6u and 0.6u respectively.

Below is an image of what your instance tool should look like.

images/01_nmos_6um_width.JPG

We end up with the below.

images/02_nmos_fit.JPG

Using two voltage sources, the schematic is setup to sweep the V1 voltage source so that we sweep the voltage at the drain and source.

images/05_nmos_ID_VDS_schem.JPG

Now, we have some configuring to do, it is necessary to open the Analog Design Environment and clicking on SETUP->MODEL LIBRARIES

Make sure you include the model files shown below. These will make sure our simulation works as intended.

images/06_nmos_models.JPG

Next, variables are set up by clicking on Variables->EDIT

Set the VGS variable to 0.

images/07_nmos_variables.JPG

Now we choose the type of analysis. We will be choosing DC analysis to sweep our V1 voltage source from 0 to 5 in 1mV increments.

Choose the same parameters as the image below.

images/08_nmos_analysis.JPG

Make sure the output  we are plotting is the current through the drain. You can do this by clicking on OUTPUTS->TO BE PLOTTED->SELECT ON SCHEMATIC.

Note the circle on the schematic indicates that we have selected it as an output.

images/09_nmos_selectoutput.JPG

We want to see the effect of the VDS increments at different VGS voltages, therefore we will choose a Parametric Analysis.

This will create different traces for each value of VGS we specify (in this case we are examining VGS from values 0V to 5V with 1V steps).

images/10_nmos_parametric_analysis.JPG

To plot our results, simply hit the green button!

Your simulation results should look similar to the image below.

images/11_nmos_ID_VDS.JPG

We have succesffuly created a schematic and simulated for ID vs. VDS of an NMOS device! Next we will examine ID vs. VGS.

 

ID vs. VGS

We will be simulating ID vs. VGS of an NMOS device for VDS=100mV where VGS varies from 0 to 2V in 1mV steps.

 

For this simulation, we will change our NMOS to a four terminal device.

Replace the nmos instance with the nmos4 instance in the same library (NCSU_Analog_Parts).

Again, make sure it adheres to the specified width-to-length ratio of 6u/0.6u.

images/15_nmos_ID_VGS_schem.JPG

Open ADE-L again to setup our simulation. The analysis window should look similar to below.

images/12_nmos_ID_VGS_analysis.JPG

We won't be using Parametric Analysis this time because we are only interested in sweeping the VGS at a single VDS voltage of 100mV.

images/13_nmos_ID_VGS_variables.JPG

The results of the simulation appears as follows:

images/14_nmos_ID_VGS_sim.JPG

Now it is time to move on to PMOS!

 

PMOS

 

ID vs. VSD

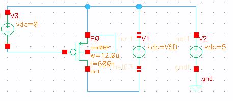
We will be simulating ID vs. VSD of a PMOS device for VSG varying from 0 to 5V in 1V steps while VSD varies from 0 to 5V in 1mV steps.

This will be using a width-to-length ratio of 12u/0.6u. It is important to make this adjustment in the schematic!

Begin by setting up a seperate schematic for the PMOS.

Your schematic should look like this:

images/15_pmos_ID_VSD_schem.JPG

We setup our analysis for our PMOS in the same way we setup our NMOS analysis, except we will be using different parameters.

Below, you can see the appropriate variables, analyses, outputs, and parametric analysis setups.

images/16_pmos_ID_VSD_parametric_analysis.JPG

Clicking the green button will give us our results for the ID vs. VSD in a PMOS device.

images/18_pmos_ID_VDS_sim.JPG

 

 

ID vs. VSG

In this sim, we will be examining ID vs. VSG of a PMOS device for VSD = 100mV where VSG varies from 0 to 2V in 1mV steps.

A 12u/0.6u width-to-length ratio will be used again, however, we will be using a four terminal PMOS in this simulation.

Make the necessary adjustments in the schematic to replace the pmos instance with a pmos4 instance.

images/19_pmos_ID_VSG_schem.JPG

Making the necessary adjustments again, this is what the analysis window should look like.

images/19_pmos_ID_VSG_analysis.JPG

Click on the green run button to display the results of the simulation!

images/20_pmos_ID_VSG_sim.JPG

 

 

NMOS LAYOUT

It is now time to layout our four terminal NMOS device and attach it to probe pads.

Create a new cell and a new layout in that cell. We will be laying out an NMOS with a 6u/0.6u width-to-length ratio.

Start by creating an instance of the nmos layout from the NCSU_TechLib_ami06 as seen below.

images/21_nmos4_layout_width.JPG

Then extend the poly slightly and add a m1_poly instance to form our gate.

Tie the p-substrate to ground by using a ptap instance and labeling it with a pin to ground.

Also, label the drain and source with pins as well.

images/22_nmos4_layout_LVS.JPG

Now this layout needs some probe pads to connect to.

Using m2_m1 connections and m3_m2 connections, we end up connecting the NMOS to probe pads as such:

images/25_nmos4_layout_probe_pad_LVS.JPG

images/23_nmos4_layout_DRC.JPG

The layout DRC and LVS check out alright.

This is what the schematic looks like.
images/25_nmos4_schematic_probe_pad.JPG
Now, we do the PMOS layout.
 
PMOS LAYOUT
Create a new cell and layout for the PMOS four-terminal device.
Using the instance tool, create an instance of the pmos layout with a 12u/0.6 width-to-length-ratio.
images/26_pmos4_layout_width.JPG
Next we add the ntap, poly, m1_poly, and pins.
images/27_pmos4_layout.JPG
Adding this PMOS to probe pads will look like:
images/29_pmos4_layout_LVS.JPG
images/28_pmos4_layout_DRC.JPG
The design DRC and LVS checks out.
This is what the schematic looks like:
images/30_pmos4_schem_probe_pad.JPG
This concludes lab 4!
We successfully simulated 4 situations involving both PMOS and NMOS MOSFETs and have created the corresponding 4-terminal layouts to attach to probe pads!
 
Now we back up our work by using a cloud solution to store all our files.
images/backup.JPG
images/backup1.JPG
 
Here is the lab4.zip

 

Return to my EE 421 Labs