Project - EE 421L Digital Integrated Circuit Design

Author: Matthew Meza

Email: mezam11@unlv.nevada.edu
November 23, 2015


Generating a test chip layout for submission to MOSIS for Fabrication

  

 Pre-lab work

Lab Description
In this lab we will design, layout, and simulate a multiple test structures so that they may be fabricated and used
in future labs. There will be seven test structures made in total. Each test structure will have a seperate VDD 
supply so that any failed test structures (with shorted vdd to ground) will not affect other test structures.


Lab Requirement

Pre-Lab Excercises

Layout of a single pad!


Symol of a single pad!

Full layout of complete padframe!

Symbol of the complete padframe!

 

Post-Lab Excercises

   
                                                                     25K OHM Resistor - Implemented in N-Well
25K Ohm Resistor schematic


Symbol used for the 25K schematic

Simulation Schematic using the 25k resistor symbol

Simulation of the 25k resistor

Layout View

Extracted  View

DRC

LVS

 
From the simulation we can see how the different valued capacitor loads affect the delay times and rise/fall times.
The top plot shows the clock in the simulation, the second plot shows the output of the inverter without a capacitive load.
The rest of the plots show the output of the inverter with increasing capacitive load. Notice how the last plots have slower fall/rise time!  
                                                               
 
                                                                                            Attenuator
Attenuator Schematic

Symbol of Attenuator Schematic

Simulation Schematic for Attenuator
Simulation of the Attenuator
Layout

Extracted

DRC


LVS

                                                                                                                     
 
                                                                                            NMOS
6u/.6u NMOS


Symbol for the NMOS device

Simulation schematic of the NMOS device

ID vs VDS with incremental VGS

ID vs VGS with VDS = 0.1 Volts
ID vs VGS with VDS = 5 volts
NMOS Layout

DRC


LVS



                                                  PMOS
6u/.6u PMOS
Symbol for PMOS
Simulation of PMOS
ID vs VSD with incremental VSG
ID vs VSG with VSD = 0.1 volts
ID vs VSG with VSD = 5 volts
PMOS Layout

DRC


LVS

Notice how the curves are mirrored on the X-axis. This is because the current flowing into the drain is plotted!

                                         2u/6u Inverter
12u/6u Inverter

Inverter Symbol

Simulation Schematic of the inverter


Simulation of the inverter

Inverter Layout


DRC


LVS


   

                                            NAND Gate
NAND Gate Schematic using 6u devices
Symbol of the NAND Gate
Simulation Schematic of the NAND Gate
Simulation of the NAND Gate
NAND Layout


DRC


LVS



                                                NOR Gate
NOR Gate schematic using 6u Devices
NOR Gate Symbol
NOR Gate Simulation Schematic
NOR Gate Simulation
NOR Layout

DRC


LVS

 
 
                              31 Stage Oscillator with Buffer!
Ring Oscillator Schematic
Ring Oscillator Symbol
Buffer for Ring Osc
Buffer Symbol
Ring Osc with Buffer Schematic
Ring Osc with Buffer Symbol
Simulation Schematic of Osc with Buffer
Simulation of the Ring Osc/Buffer with a 20pF Load!



Buffer Layout! Notice the multiple transistors.


Buffer DRC

Buffer LVS





Ring Oscillator


Ring Osc DRC

Ring Osc LVS

   
                                   
                             8-Bit Resettable, Loadable, Up/Down, Counter
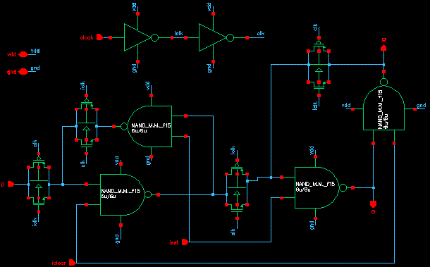
D - Flip Flop
D - Flip Flop Symbol
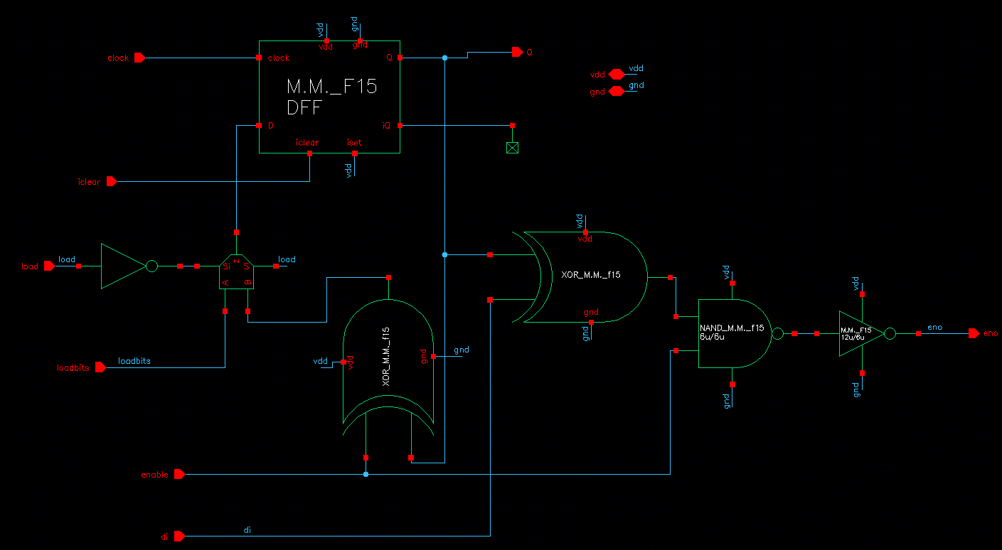
1-Bit Counter with enable, load input, up/down, and clear!
1-Bit Counter Symbol
8-Bit  Counter with enable, load, up/down, and clear!
8-Bit Counter Symbol


Layout of the DFF, Click for larger image

DRC and LVS will be shown later
Layout of the 1-Bit Counter, Click for larger image

DRC and LVS will be shown later
           


                                                                                           Counter Simulations!   
8-Bit Counter Simulation Schematic! Voltage Sources were changed to include many different simulation!
Counter in the count down setting!
Counter in the up count setting!
Counter in the up position with "Clear" enabled at 500us!
Counter being Loaded in with the following bit value: 11111111
Counter in the up position demonstrating the Reset (Clear) function!
Layout of the 8-Bit Counter

LVS and DRC of the 8-Bit Counter



Link to Cadence Files


       

Return to EE 421 Labs