Project: Digital Design Lab Final Project - EE 421L     

Authored By: Joey Yurgelon

Email: yurgelon@unlv.nevada.edu

October 21st, 2015

Project Description:

   

 Your end of semester projects will be fabricated using the C5 process through MOSIS. These chips will be used next time EE 421L is taught to add an electrical measurement component to the lab. 
 

First half of the project (no layout, just schematics and symbols), of your design and an html report detailing operation (including simulations), is due at the beginning of lab on Nov. 9

Ensure that you have schematics with simulations for all of the cells listed below.

Your up/down counter, for example, should be simulated showing, counting up, down, or both, resetting then counting, etc.

Put your report (proj.htm) in a folder called /proj in your directory at CMOSedu.  

Dr. Baker will go over your designs with you, including running simulations, when lab meets on Nov. 9.

Second half of the project, a verified layout and documention (in html), is due at the beginning of lab on Nov. 23.

Again, I will meet with you on Nov. 23 to go over your layout and, again, put your report in the /proj folder in your directory at CMOSedu.  

Ensure that there is a link on your project report webpage to your zipped design directory.  

Finishing the projects by Nov. 23 will give us time to assemble chips for fabrication through MOSIS. 

Experimental Results:
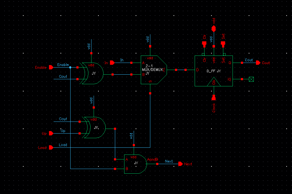
   Exercise #1: Design of an 8-bit resettable (input "clear") up/down counter. The outputs of your counter should be buffered before connecting to a pad.
Input/Output 01
Enable - Allows the counter to count up/downStop CountContinue to Count
Up - Count up or downUp CountDown Count
In - Sets the value for the pre-load optionLoads in a 0Loads in a 1
Clr - Clears the contents of the registerClears the contents of the registerMaintains normal operation
Set - Sets the contents of the registerSets the contents of the register to 1Maintains normal operation
Next - Feeds bit to next bit of counterXXXX
Cout - Output of the CounterXXXX


Fig. 1 - 1-bit Version of the Counter

Fig. 2 - 8-bit Version of the Counter

Fig. 3 - Counter Starting at 0 and Counting Up

Fig. 4 - Counter Starting at 256 and Counting Down

Fig. 5 - Counter Starting from 0, Counting Up to 12 and then to 0

Fig. 6 - Counter Counting Up; Clear is Asserted, and Register Contents Cleared

Fig. 7 - Counter Counting Up from 256, Load sets contents to 256, and then Clear Resets the Registers

Fig. 8 - Counter Begins Counting Down From 256, then 256 Gets Loaded in, Counts Down/Up till Overflow

Fig. 9 - Counter DRC Clean

Fig. 10 - Counter LVS Clean

Fig. 11 - Counter Layout

Fig. 12 - Buffer Schematic

Fig. 13 - 8-bit Counter with Buffered Outputs

Fig. 14 - Buffered Output Counter DRC Clean

Fig. 15 - Buffered Output Counter LVS Clean

Fig. 16 - Buffered Output Counter Layout
     

Fig. 17 -  D- FF with Asynchronous Clr and Set

Fig. 18 - D - FF Operation Simulation

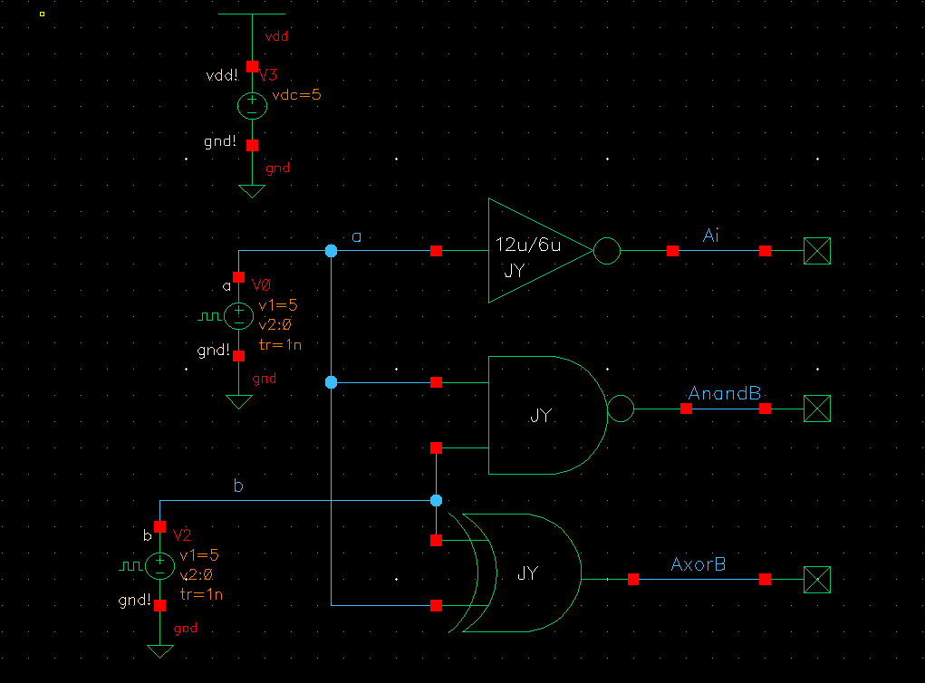
Fig. 19 - Test of Logic Gates; NAND Gates: AND Gates

Fig. 20 - Simulation of Logic Gates

Fig . 21 - Test of Logic Gates; XOR Gate

Fig. 22 - Smulation of Logic Gates

Fig. 23 - NAND DRC Clean

Fig. 24 - NAND LVS Clean

Fig. 25 - XOR DRC Clean

Fig. 26 - XOR LVS Clean

Fig. 27 - 2/1 MUX/DEMUX DRC Clean

Fig. 28 - 2/1 MUX/DEMUX LVS Clean

Fig. 29 - D-FF  DRC Clean

Fig. 30 - D-FF LVS Clean
   

    Exercise #2: A 31-stage ring oscillator with a buffer for driving a 20 pF off-chip load


Fig. 31 - Simulation of the Inverter Used in the Oscillator

Fig. 32 - Output of the Inverter Logic Gate

Fig. 33 - 31 Stage Ring Oscillator Schematic

Fig. 34 - 31 Stage Ring Oscillator Simulation with No Load

Fig. 35 - 31 Stage Ring Oscillator with 20 pF Buffer

Fig. 36 - 31 Stage Ring Oscillator with Buffer Simulation with 20 pF Load

Fig. 37 - 31 Stage Oscillator DRC Clean

Fig. 38 - 31 Stage Oscillator LVS Clean

Fig. 39 - 20 pF Buffer DRC Clean

Fig. 40 - 20 pF Buffer LVS Clean

Fig. 41 - OSC with Buffer DRC Clean

Fig. 42 - OSC with Buffer LVS Clean
       
    Exercise #3: NAND and NOR gates using 6/0.6 NMOSs and PMOSs

Fig. 43 - NAND Simulation Schematic

Fig. 44 - NAND Simulation

Fig. 45 - NOR Simulation Schematic

Fig. 46 - NOR Simulation

Fig. 47 - NAND Internal Schematic

Fig. 48 - NOR Internal Schematic

Fig. 49 - NOR Gate DRC Clean

Fig. 50 - NOR Gate LVS Clean

Fig. 51 - NAND Gate DRC Clean

Fig. 52 - NAND Gate LVS Clean

       

 Exercise #4: An inverter made with a 6/0.6 NMOS and a 12/0.6 PMOS


Fig. 53 - 12u/6u Inverter Simulation Schematic

Fig. 54 - 12u/6u Inverter Simulation

Fig. 55 - 6u/6u Inverter Simulation Schematic

Fig. 56 - 6u/6u Inverter Simulation Schematic

Fig. 57 - 6u/6u Inverter DRC Clean

Fig. 58 - 6u/6u Inverter LVS Clean

Fig. 59 - 12u/6u Inverter DRC Clean

Fig. 60 - 12u/6u Inverter LVS Clean
   
   

 Exercise #5: Transistors, both PMOS and NMOS, measuring 6u/0.6u where all 4 terminals of each device are connected to bond pads (7 pads + common gnd pad)


Fig. 54 - NMOS Schematic

Fig. 55 - NMOS Symbol

Fig. 61 - PMOS Schematic

Fig. 62 - PMOS Symbol

Fig. 63 - NMOS VDS Sweep

Fig. 64 - NMOS VGS Sweep

Fig. 65 - PMOS VSD Sweep

Fig. 66 - PMOS VSG Sweep

Fig. 67 - NMOS DRC Clean

Fig. 68 - NMOS LVS Clean

Fig. 69 - PMOS DRC Clean

Fig. 70 - PMOS LVS Clean

                                     

  Exercise #6: Using the 25k resistor laid out below and a 10k resistor implement a voltage divider (need only 1 more pad above the ones used for the 25k resistor)

Fig. 71 - Resistor Divider Schematic

Fig. 72 - Resistor Divider Simulation Schematic

Fig. 73 - Resistor Divider Simulation Results

Fig. 74 - 25k Resistor/Divider DRC Clean

Fig. 75 - 25k Resistor/Divider LVS Clean

Fig. 76 - 25k Resistor DRC Clean

Fig. 77 - 25k Resistor LVS Clean



Return to EE 421L Labs