Project - ECE 421L 

Authored by Isaac Robinson,

robins82@unlv.nevada.edu

November 16th, 2016

Design, Layout and Simulation of a Detector

Project Objective - design a circuit that takes a serial input and detects the sequence 101011

Detector Operation

The detection of a serial input sequence 101011 is most easily done with a 6 bit serial-in, parallel-out shift register.

We "detect" the input 101011 by using a 6 bit AND gate (or equivalent circuit) fed either Q or Qbar from each register (Q when the bit is expected to be '1' and Qbar when bit is expected to be '0' (Qbar = '1')).

Rising Edge Triggered D-FF

This device will read a value (0 or 1) from input "D" on all rising edges of the signal "Clk" and will hold that value until the next rising edge "Clk" signal.

Rising Edge Triggered D-FF Schematic

The edge triggered D-FF was created by putting two D-latch gates together in Master/Slave format. The left four AND2 gates represent the Master D-latch, and the right four AND2 gates represent the Slave D-latch.

The Master D-latch see the "enable" signal when "Clk" is low. This stores or "locks" the information in the Master D-latch when going from low to high "Clk" signal.
During this transition from low to high "Clk", the Slave is now accepting information that is being fed from the "locked" Master.

The Master D-latch cannot change until "Clk" is low again, so the Slave will "lock" when going from high to low "Clk" and will not accept any changes until the next low to high Clk transition.

This gives the desired "Edge Triggered" effect of the D-FF.

Rising Edge Triggered D-FF Symbol

Rising Edge Triggered D-FF Simulation

Notice that "Q" only "latches" onto the input "Vin" when the clock is at the rising edge. This is the expected behavior of this component.

Detector Schematic

 Capture444.PNG

Here we see two major components working together to make our detector.

The 5 AND2 gates are connected together to create equivalent AND6 circuit.
The 6 DFFs connected in series creates the 6 bit serial-in, parallel-out shift register needed for this project.

Combining the two components together completes the detector circuit.

Detector Simulation

Notice that DectectorOut is only HIGH when the output from the shift register is A . B' . C . D' . E . F (1 0 1 0 1 1 ).

LAYOUTS

Detector:

_Capture.PNG

_Capture1.PNG

_Capture2.PNG

Buffer:

_Capture10.PNG

_Capture11.PNG

__Capture12.PNG

_Capture13.PNG

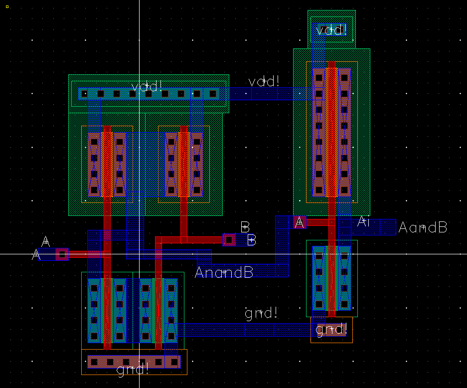
And2:

_Capture20.PNG

_Capture21.PNG

_Capture22.PNG

_Capture23.PNG

dff:

Capture20.PNG

Capture21.PNG

Capture22.PNG

Project files located HERE

Return to Isaac's Labs

Return to EE 421L Labs