Lab Project - EE 421L 

Jeeno Doria

11/12/2017

doriaj3@unlv.nevada.edu

     

Lab description:  A design of an even parity checking circuit having a 9-bit input word, 8-bits data and 1-bit parity, that outputs a 1 (0) when the even parity check is valid (invalid) 

      

The Inverter:

SchematicSchematic Simulation
INVERTER_STUFF/INVERTER_SCHEMATIC.PNGINVERTER_STUFF/INVERTER_SIMULATION_SCHEMATIC..PNG
LayoutWaveform
INVERTER_STUFF/INVERTER_LAY.PNGINVERTER_STUFF/INVERTER_SIMULATION_WAVEFORM.PNG
ExtractedLVS
INVERTER_STUFF/EXTRACTED_LAYOUT.PNGINVERTER_STUFF/LVS.PNG
   
-DRC
INVERTER_STUFF/DRC.PNG     
   

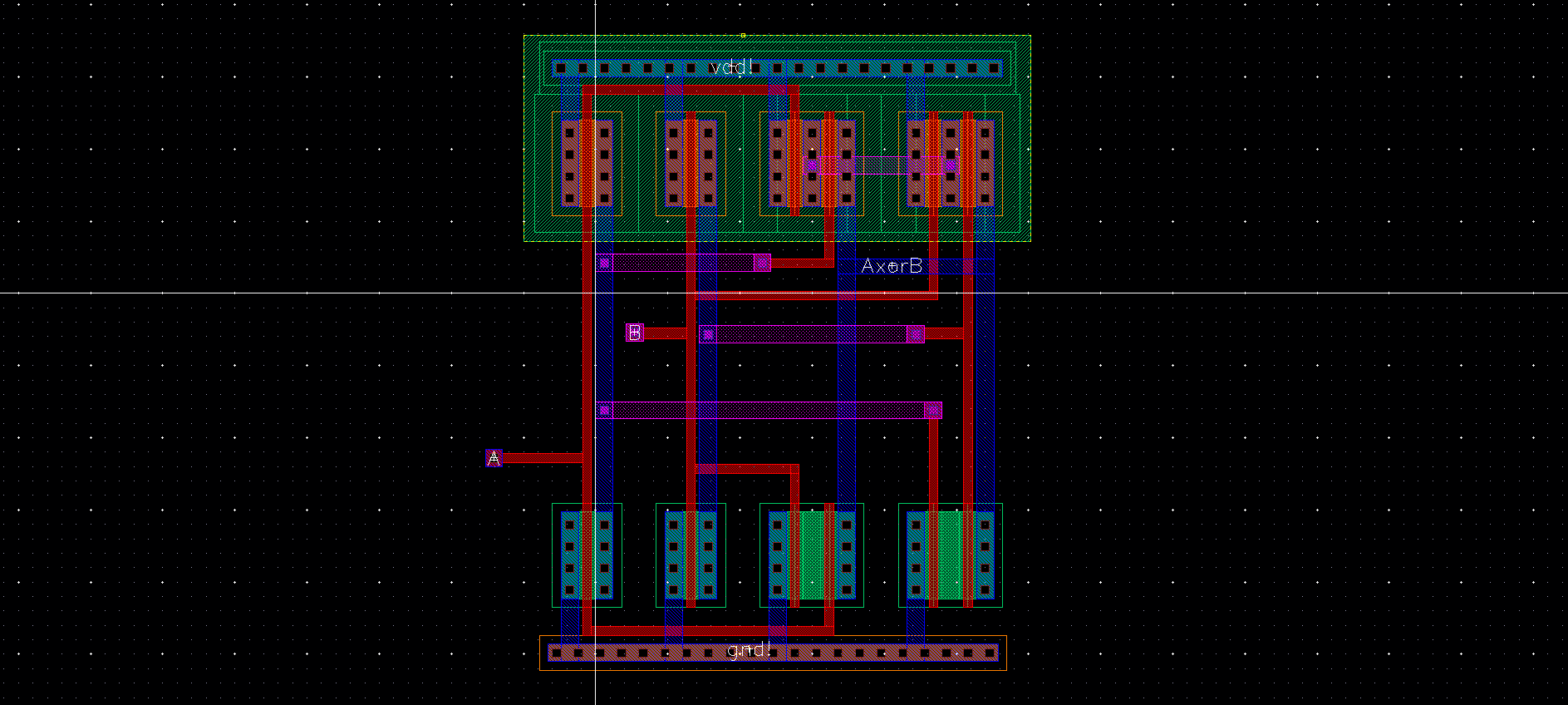
The Xor:

SchematicSchematic Simulation
XOR_STUFF/XOR_SCHEM.PNGXOR_STUFF/XOR_SCHEM.PNGXOR_STUFF/XOR_SIM_SCHEM.PNG
LayoutWaveform
XOR_STUFF/XOR_LAY.PNGXOR_STUFF/XOR_SIM.PNG
ExtractedLVS
XOR_STUFF/EXTRACTED_LAYOUT.PNGXOR_STUFF/LVS.PNG
   
-DRC
XOR_STUFF/DRC.PNG
   

The Buffer:

SchematicSymbol
OUTPUTPAD_STUFF/buffer.PNGOUTPUTPAD_STUFF/outputpad.PNG
LayoutExtracted
OUTPUTPAD_STUFF/lay.PNGOUTPUTPAD_STUFF/extr.PNG
 
  

The Even Parity Checker:    

- The inputs to my circuit are D0-D7, P and the output is check 

- The output of the design, check, is buffered before connecting to a pad 

- The parity input is "xor'd" to the even binary set of inputs to determine if the output is TRUE

- An even binary set of inputs include D0-D7 and the parity input

SchematicSymbol
EVEN_PARITY_STUFF/Even_Parity_Circuit.PNGEVEN_PARITY_STUFF/Even_Parity_Circuit_Symbol.PNG
LayoutExtracted
EVEN_PARITY_STUFF/Even_Parity_Layout.PNGEVEN_PARITY_STUFF/Even_Parity_Extracted.PNG
LVSDRC
EVEN_PARITY_STUFF/LVS.PNGEVEN_PARITY_STUFF/DRC.PNG
             
 - showing various inputs to verify it works
Schematic SimulationWaveform
EVEN_PARITY_STUFF/Schematic_Simulation.PNGEVEN_PARITY_STUFF/schematic_Simulation_Waveform.PNG
   
Extracted SimulationNetlist Display
EVEN_PARITY_STUFF/extracted_Simulation_Waveform.PNGEVEN_PARITY_STUFF/EXTRACTED_SIM.PNG
 

 

 

Download my lab files

Return to not my labs