Final Project - ECE 421L 

Brandon Staffieri
staffier@unlv.nevada.edu
November 21, 2021

  

Project Description

Design a register file (RF) that uses an 8-bit word and has 32 words. The RF uses a 5-bit address to access the 32 8-bit words. Other inputs to the RF are the 8-IO lines for reading and writing, a control signal, RW, for indicating either a read or write to the RF, and VDD/ground.

   

NOTE: As per Dr. Baker's instructions, this RF will instead be verified simply by directly probing at the memory cells that we are writing to. This change is the result of a more complex design issue that is causing the MOSFETs to flip the values incorrectly, making it impossible to properly read them without additional design work that he did not wish for us to linger on beyond just conceptually understanding the problem.

   

Main Project Content

Implementing the RF, like many other designs that we have drafted throughout this course, consisted of designing multiple simple components, and then using them as modular building blocks to construct more complex ones. The most simple, yet fundamental piece of this project was the 1-bit static random-access memory (SRAM) cell, so that's where I will start documenting.

   

The SRAM cell is key as it saves data and is where we will either be writing data to, or reading data from. The NMOS devices linked to the D and Di inputs (in which Di is just the inverted value of D) will only be turned on once the associated row line is enabled through the row decoder that we will implement later. The inverters shown between the two NMOS devices are used to store the data, and they are 1.5u/1.5u devices because they need to be small in order to ensure that they are easily flipping.

   

NOTE: Throughout various points in the project, I will use both 12u/6u and 1.5u/1.5u inverters. The 1.5u/1.5u inverter is almost identical in design to the 12u/6u, with the only change being the obvious size difference of the PMOS and NMOS devices. As I have already documented my inverter design in my Lab 5 Report, I will not be including those images or descriptions here, focusing only on newly drafted designs for this project.

   

1-bit SRAM Schematic:

1-bit SRAM Symbol:

1-bit SRAM Layout:

1-bit SRAM DRC Clean:

1-bit SRAM Extracted:

1-bit SRAM LVS Clean:

1-bit SRAM Simulation Schematic:

1-bit SRAM Simulation Results:

   

As can be observed in the above simulation results, the 1-bit SRAM cell is functioning as intended. When the row line is high, the value of D is written to the memory cell, and when the row line is low, the value of D is irrelevant, and thus the value that was most recently written remains stored within the cell unaffected.

   

Now that the basic 1-bit cell is completed, it's time to move onto the 8-bit word. This process is simple, as it is essentially just copying and pasting 8 of these cells together. Each instance of the 1-bit cell will take different D and Di values, as each cell will store its own bit, but they will all be linked to the same row line.

   

8-bit SRAM Schematic:

8-bit SRAM Symbol:

8-bit SRAM Layout:

8-bit SRAM DRC Clean:

8-bit SRAM Extracted:

8-bit SRAM LVS Clean:

8-bit SRAM Simulation Schematic:

8-bit SRAM Simulation Results:

   

As can be observed in the above simulation results, the 8-bit SRAM word is functioning as intended. The behavior of the instantiated 1-bit SRAM cells do not change from the previous simulation. When the row line is high, each of the 8 bits of D<7:0> are stored within their respective 1-bit SRAM cells (in this example, I grounded every bit except for D<7> and D<0> which are hooked up to pulse sources, which is why those are the only ones that I observed and recorded in the ADE transient simulation). And, when the row line is low, the D<7:0> values are no longer being written, and the SRAM cells merely retain the most recently provided data.

      

With the completion of the memory cell components, the next step was to create the row decoder so that we can actually use them. The row decoder is a simple component that takes an n-bit memory address (in our case n = 5) and interacts with that corresponding cell. Essentially, there is a NAND-gate followed by an inverter (so this functions like an AND-gate) for every unique combination of inputs that points to a unique row line. We have 5-inputs, so we'll decode into 32 row lines (because 2^5 = 32). The first step towards this was to create the 5-bit NAND that would serve as the base of the row decoder. The layout of this NAND-gate was designed with extra space between the PMOS and NMOS devices to allow for easier routing of metal layers later in the row decoder.

   

5-bit NAND Schematic:

5-bit NAND Symbol:

5-bit NAND Layout:

5-bit NAND DRC Clean:

5-bit NAND Extracted:

5-bit NAND LVS Clean:

5-bit NAND Simulation Schematic:

5-bit NAND Simulation Results:

    

As can be observed in the above simulation results, the 5-bit NAND is functioning as intended. In fulfillment of a 5-bit NAND truth table, the only set of values that result in an output of 0 is when all of the inputs are high.

   

Next, we will use this 5-bit NAND in order to create our row decoder. As explained earlier, the row decoder will instantiate 32 of these NANDs to account for every combination of inputs. Each NAND will have an inverter placed after it to change its operation to be identical to that of an AND-gate; thus, each unqiue AND-gate will only be set high by one specific combination of inputs, which will enable its respective row line. 

   

Row Decoder Schematic:

Row Decoder Symbol:

Row Row Decoder Layout:

Row Decoder Layout (Zoomed):

Row Decoder DRC Clean:

Row Decoder Extracted:

Row Decoder Extracted (Zoomed):

Row Decoder LVS Clean:

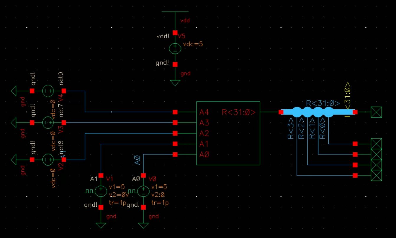
Row Decoder Simulation Schematic:

Row Decoder Simulation Results:

   

As can be observed in the above simulation results, the row decoder is functioning as intended. The 5-bit input that serves as our address can be directly correlated to which row is enabled at any given time. For this demonstration, I pulsed only the lower 2 bits and grounded the rest. As would be expected if one converted the binary input to its decimal value, the input 00 enables row 0, 01 enables row 1, 10 enables row 2, and 11 enables row 3. This behavior will continue all the way up until row 31 (which is the 32nd and final row).

   

Lastly, the only thing left is to put everything together and draft the design for the register file. As all the components have now been created, this last step is a relatively straight forward task. The register file simply takes an address into the row decoder to determine which 8-bit memory cell needs to be accessed, and either writes the D_in<7:0> values into the word cell, or reads the values from the word cell into D_out<7:0> (in theory; however, in this case I will, as instructed by Dr. Baker, only be writing to this cell and manually reading values with a probe to confirm changes to the 8-bit SRAM's stored data, which is done in order to circumvent the previously mentioned design issue at the top of the page).

   

Register File Schematic:

Register File Symbol:

Register File Layout:

Register File Layout (Zoomed):

Register File DRC Clean:

Register File Extracted:

Register File Extracted (Zoomed):

Register File LVS Clean:

Register File Simulation Schematic:

Register File Simulation Results:

   

As can be observed in this final simulation, the register file is functioning as intended. The rows used in this example are row 0 and row 1. When the value of the 5-bit address is 1, row 1 is enabled and the probe point shows that the associated least significant bit (LSB) SRAM cell is taking in whatever data that is provided by the D<0> input. When the value of the 5-bit address switches from 1 to 0, the LSB SRAM cell associated with row 1 stops accepting new data and maintains the last known bit. This happens in conjuction with row 0 becoming enabled along with its LSB SRAM cell, and now it is accepting the data provided by the D<0> input instead.

   

Backup

My online backup of my completed files can be downloaded here.

   

Return