Lab 8 - ECE 421L 

Authored by Adam Sheta, Batya Vishnepolsky, and Ethan Yamamoto

shetaa2@unlv.nevada.edu

vishnepo@unlv.nevada.edu

yamame1@unlv.nevada.edu

12/5/23 

To prepare for this lab we, began by completeing tutorial 6 and reading through the entire lab before beginning


In this lab, we take our final project and place it onto a chip along with other components to help give the chip additional functionality:

We took Ethan's course project for this lab, and put it on the chip. Here is a picture of ethan's layout and schematic

 

 

This is the schematic and the layout of the ring oscillator. It drives a 20pF load capacitor.


 

 

NAND and NOR gates using 6/0.6 NMOSs and PMOSs (1 point)


 

 

  

An inverter made with a 6/0.6 NMOS and a 12/0.6 PMOS (1 point) 

Transistors, both PMOS and NMOS, measuring 6u/0.6u where all 4 terminals of each
device are connected to bond pads (7 pads + common gnd pad)  (1point)

 

 

 

Using the 25k resistor laid out below and a 10k resistor implement a voltage
divider (need only 1 more pad above the ones used for the 25k resistor) (1 point)

 

 

A 25k resistor implemented using the n-well (connect between 2 pads but we also need a common gnd pad)  (1 point)

 

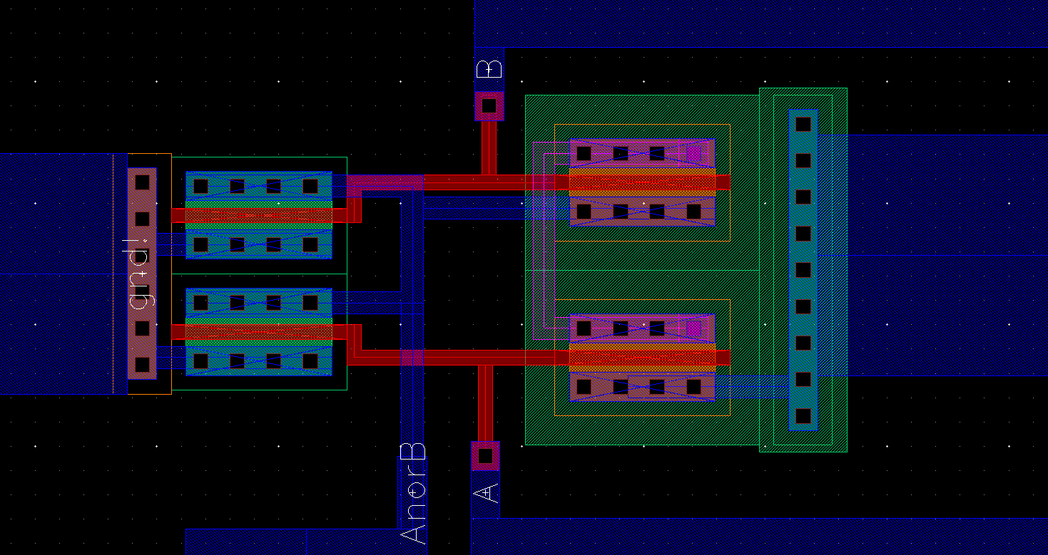
This is what the overall padframe ended up looking like

 


The pinout for the above frame is as follows:

Pin 1INV - out Pin 11NOCONN Pin 21NOCONN Pin 31NMOS - G
Pin 2INV - vdd Pin 12NOCONN Pin 22NAND - B Pin 32NMOS - D
Pin 3INV - in Pin 13NOCONN Pin 23NAND - vdd Pin 33 NOR - out
Pin 4NOCONN Pin 14NOCONN Pin 24NAND - A Pin 34NOR - A
Pin 5NOCONN Pin 15CP - vdd Pin 25NAND - out Pin 35NOR - vdd
Pin 6NOCONN Pin 16CP - in Pin 26PMOS - body Pin 36NOR - B
Pin 7NOCONN Pin 17CP - out Pin 27PMOS - S Pin 37 RD - out
Pin 8NOCONN Pin 18RO - out Pin 28PMOS - G Pin 38RD - vin
Pin 9NOCONN Pin 19RO - vdd Pin 29PMOS - D Pin 39R - in
Pin 10NOCONN Pin 20 gnd!! Pin 30NMOS - S Pin 40R - out



Simple explanation on how to test each test structure, with simulations (e.g.
What inputs should be given to the circuit? What pin numbers on the
chip should the user connect to?) (2 points)

 

Before any testing be sure to tie pin 20 to the ground of your Voltage-source, function generator, multimeter or Oscope. 

INVERTER)  Tie minimum 3v input to pin 3, output should return value under 2v on pin 1. The opposite should also be true. Ensure to tie the vdd to a constant 5v source. This Inverter is capable of driving a 20pf load.   

Charge Pump) Tie pin 15 to 4.5-5.5V, feed pin 16 <1V for low or >3V for high. The output pin 17 should then show essentially zero or >7V depending on the input.  

Ring Oscillator) Tie pin 19 to 5V and watch output change at a specified frequency.

NAND) After tying vdd to 5V vary the inputs according to the table and output change accordingly
Where a logic 1 is above 3V and logic 0 is under 2V

ABOut
001
011
101
110

NOR)  After tying vdd to 5V vary the inputs according to the table and output change accordingly
Where a logic 1 is above 3V and logic 0 is under 2V

ABOut
001
010
100
110

PMOS)  Tie connect pin 29 a the drain, connect pin 28 as your gate, body at pin 26 and pin 27 as the source. Test any number of ways but verify it follows the respective equations for the three regions of operation 

NMOS) Tie connect pin 32 a the drain, connect pin 31 as your gate, and pin 30 as the source. Test any number of ways but verify it follows the respective equations for the three regions of operation. (body is already tied to ground)

Resistive Divider) Tie input to some voltage vin pin38 . The output on pin 37 should be = vin * 2/7

Resistor) pins 39 and 40 can be used as a regular resistor. We can check it using an ohm meter or ohms law

 

Top level cell chip schematic + layout that is DRC/LVS clean [if available]
and adheres to the instructions given (circuits cannot share power, GND
pin is pin 20, etc) (1 point)

Unfortunately the DRC/LVS license was unavailable so this could not be completed 

The design directory can be found here, and as always we backed up our work.


Return to student labs