Baylee Perera
  Electrical Engineering (Undergraduate)

https://cmosedu.com/jbaker/students/baylee/picture_of_baylee.JPG
Contact:
Email: pererb1@unlv.nevada.edu

About Me
Hi, my name is Baylee and I am currently working on my B.S. in Electrical Engineering, expecting to graduate in Spring of 2024. I am currently working as a research assistant in Dr. Baker's lab. A couple of my hobbies are reading and listening to music.

Current favorite songs (click on pictures to be taken to the song):

https://cmosedu.com/jbaker/students/baylee/Cherry%20Hill%20by%20Russ%20Album%20Cover.jpg           https://cmosedu.com/jbaker/students/baylee/Hozier%20Album%20Cover.jpeg
-------------------------------------------------------------------------------------------------------------------------------------------------------------------------------------------------------------------------------------------------------------------------------------------

Projects:

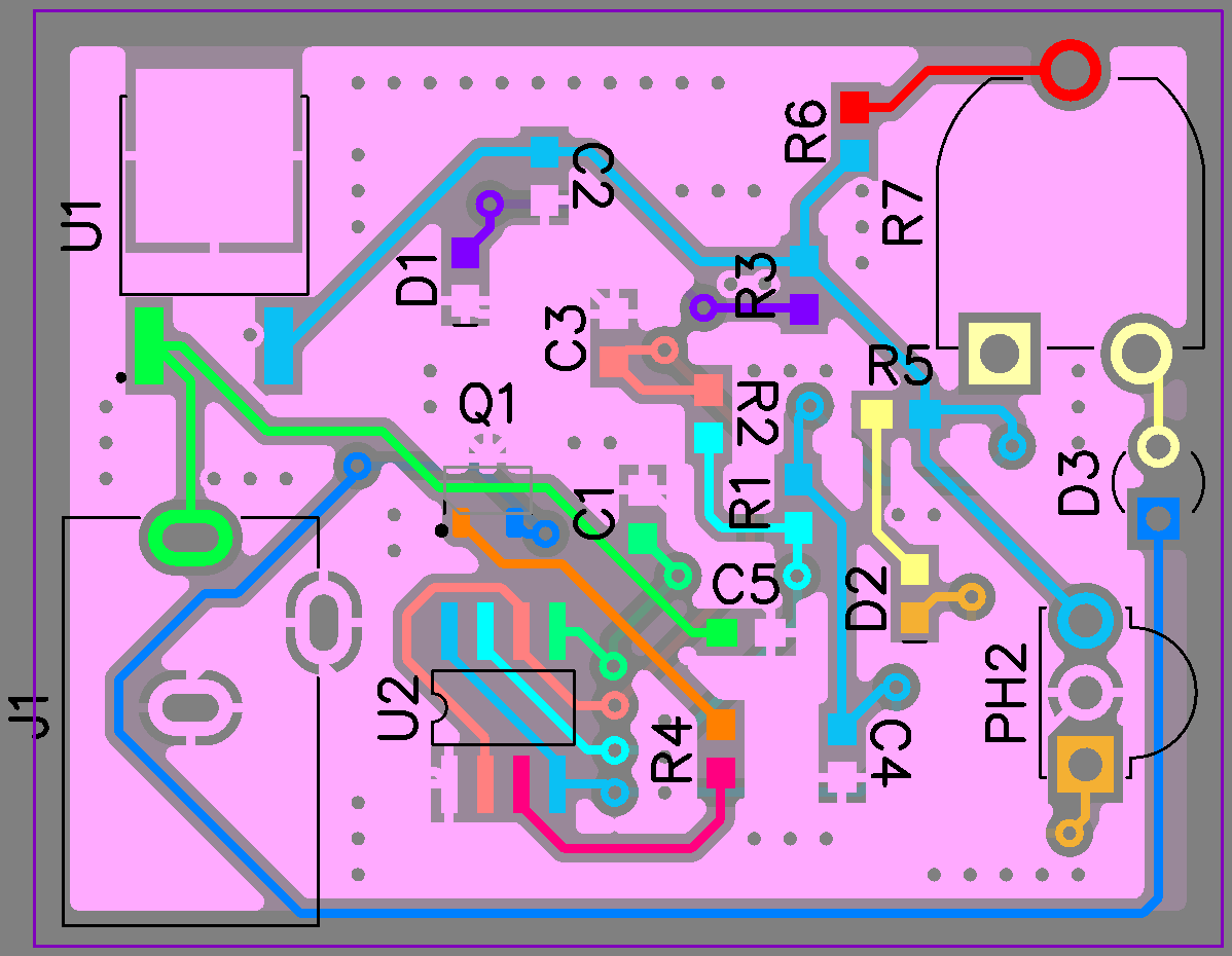
EE 221L Final Project - Infrared (IR) Sensor on PCB (designed with Batya Vishnepolsky)
https://cmosedu.com/jbaker/students/baylee/Infrared%20(IR)%20Sensor.png
Demonstration Video:
Click here for video


Return