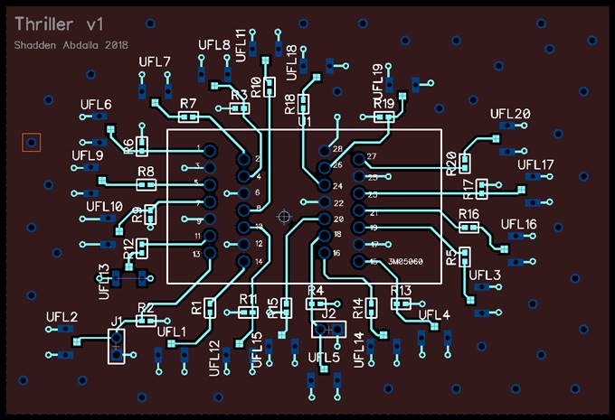
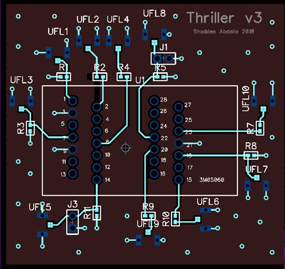
Rad Test Board – For Testing the APD Test Chip

This PCB is used for testing APDs on the APD Test Chip. The large rectangular component in the middle serves as a light blocker for testing. The package sits in the component and contains the chip.