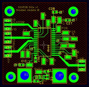
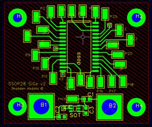
For testing the Starboy Chip – SiGe on a SSOP 28 package, (AMS S35 / 2.5 x 2.5 mm chip):

Version 1:

Version 2:

 

Version 3:

 

Return to Dr. Baker's Students