Lab 5 - EE421L 

Authored by Rhyan Granados

Email: granar1@unlv.nevada.edu

9/23/20

  

Goal

This lab is focused on design, layout, and simulation of a CMOS inverter.


Prelab


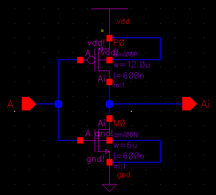
inverter schematic
fig3.jpg
inverter symbol
fig4.jpg

inverter layout
fig2.jpg
LVS Certification
fig1.jpg

inverter in a circuit with simulation
fig7.jpg
fig6.jpg

The Lab


1) Draft 12u/6u CMOS inverter layout and schematic


schematic
fig3.jpg
layout
fig2.jpg
extracted
fig8.jpg
symbol
fig9.jpg

DRC and LVS certification:

fig10.jpg
fig11.jpg


2) Draft 48u/24u CMOS inverter layout and schematic


schematic
fig12.jpg
layout
fig14.jpg
extracted
fig16.jpg
symbol
fig13.jpg


DRC and LVS certification:
fig15.jpg fig17.jpg

Schematic to be used for simulations:

fig21


3)   Driving a 100 fF, 1 pF, 10 pF, and 100 pF capacitive load with our inverter using Spectre to simulate

fig19.jpg
fig18.jpg





4)   Driving a 100 fF, 1 pF, 10 pF, and 100 pF capacitive load with our inverter using Ultrasim to simulate
fig20.jpg


5) Observations
It is plain to see that when input is high, our input is low. It also takes longer for the output to reach 0V when the capacitance is lower. Regarding Ultrasim and Spectre, Ultrasim has smoother curves due to it showing less detail than Spectre.


File Zip

Download Zip Here


File Back-up Proof

  fig22




Return to EE421L Labs by granar1